新型量子随机数生成器小巧且高速 科技日报2025年9月27日报道,科学家在25日出版的《光学·量子》杂志发表论文称,他们研制出一款基于芯片的量子随机数生成器,兼具小巧与高速的特点。这一突破使量子随机数生成技术向日常设备内置应用迈进一步,有望在保持高速的同时增强数据安全性。 真正的随机性对网上银行安全、私人通信及敏感信息防护至关重要。随着数字安全需求日益增长,高速生成高质量随机数的重要性愈发凸显
摘要:【目的深入分析 500kV 超高压交流输电线路故障波形特征,建立高效的故障识别方法。【方法】首先,采用数字仿真与实际数据相结合方法,分析单相接地、相间短路、金属性短路及非金属性短路等典型故障的波形特征;其次,通过时域和频域特征提取,选取典型故障特征参数;再次,借助PSCAD/EMTDC平台构建完整的 500kV 输电系统模型,并测量系统主要设备配置;最后,采用深度学习和传统机器学习相结合的混合算法进行故障识别,并对识别结果进行分析。【结果】不同故障具有独特波形指纹:单相接地故障电流为正常情况下的8\~12倍,频率集中在 1~3kHz ,相间短路电流为正常情况下的15\~20倍,金属性短路电压毫秒级降至0,非金属性短路呈现三阶段特征。1000组数据测试显示,所提方法识别准确率在 96.8% 以上,识别时间在 10ms 以内。【结论故障波形特征分析为超高压线路保护提供重要依据,混合算法显著提高故障识别准确性,满足实时保护要求。
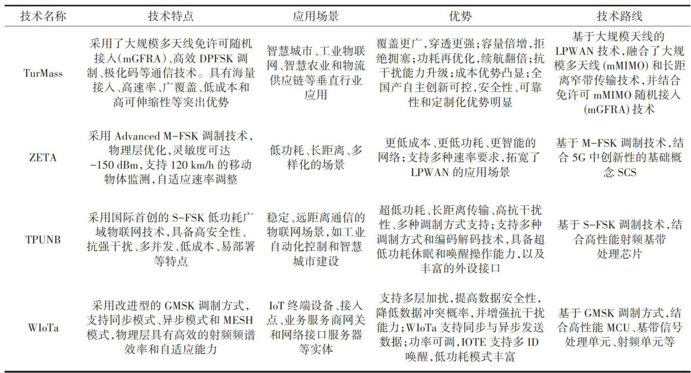
摘要:【目的】在全球物联网产业高速发展及中美科技博弈加剧的背景下,探讨低功耗广域网(LPWAN)的国产化替代方案,以保障信息基础设施安全、推动产业自主可控,为我国物联网产业链的全球竞争力提升提供路径参考。【方法】通过系统梳理以TurMass、ZETA、TPUNB和WIoTa为代表的国产化LPWAN技术方案,多维度地对比分析国产方案的容量、覆盖、功耗等指标,综合考虑技术自主性和创新性等方面的因素,阐释国产化替代方案的产业价值与挑战。【结果】研究发现,当前国际LPWAN技术格局呈现单极垄断特征,导致国内产业链面临“断链”风险。但国产化LPWAN技术在传输距离、功耗、网络容量等方面均具有显著的优势。【结论】国产化替代需要应对生态碎片化和市场认知度不足的双重挑战,为应对这些挑战,需通过政策引导建立统一标准,并构建“芯片一协议一应用"协同生态。
摘要:【目的】随着现代工业发展以及国家对节约能源和保护环境的要求日益提升,移动罐车在危化品、能源运输领域的应用愈发广泛。为保障罐车在全生命周期整体安全运行,加强对移动容器的检验过程控制,提出了一种关于移动式压力容器智能监管的平台系统。【方法】针对移动压力容器安全参数采集、数据远传、数据管理分析等关键问题进行研究,通过部署高精度的液位、压力、温度传感器及BD/GPS定位设备,完成移动容器运行参数的毫秒级数据采集;利用边缘计算对监测数据进行预处理,从而实现压力容器智能预警等功能。【结果】该智能监管平台的数据回功能,有效支撑事故的认定与风险溯源,为移动容器的安全运输提供了可靠的技术支撑。【结论】移动式压力容器智能监管平台的设计,提升了移动压力容器的风险预警能力与监管效率,降低了事故发生率,为危化品安全运输提供了保障,具有广阔的应用前景。
摘要:【目的】为解决在高铁牵引网中,采用单一的无源滤波器治理谐波时产生的谐振、谐波电流放大等问题,进一步提升谐波治理效果,提出一种无源滤波器(PPF)与有源滤波器(APF)协同治理谐波的方案。方法]根据实际情况,从高铁牵引供电系统的设备组成,到牵引网谐波传输模型的搭建,简要阐述谐波传输的复杂机制,并结合文献分析,详细对比了现有高铁牵引网谐波治理策略的优缺点,从而为方案设计提供支撑。【结果】根据高铁牵引网谐波特性及传输特点搭建模型,通过仿真分析,验证了该复合型滤波方案的有效性。【结论该方案在抑制系统谐振的同时,可实现对高铁牵引网谐波的有效治理。
摘要:[目的】通过分析系统投资造价和运行效果,研究跨季节蓄热太阳能-土壤源热泵系统集热器面积设计方法的合理性。【方法】利用TRNSYS软件搭建跨季节蓄热太阳能-土壤源热泵系统仿真模型,并对8种设计工况进行模拟分析。【结果】结果显示,跨季节蓄热太阳能-土壤源热泵系统的投资造价和运行效果受集热器面积影响较大,与传统土壤源热泵系统仅供热工况相比,系统运行20a后,钻孔场土壤温度、热泵机组能效均得到改善。【结论】在设计太阳能集热器面积时需考虑钻孔场蓄热天数,设计集热量应按建筑全年累计冷热负荷差或地埋管全年累计取放热量。
摘要:【目的随着市场需求的持续增长,D公司套筒生产线面临着产能受限、在制品堆积等问题,有必要对套筒生产线进行优化升级。【方法】结合Arena仿真技术和遍历搜索算法,对套筒生产线进行全面优化。首先,在Arena仿真软件平台构建优化前的生产线仿真模型,通过分析仿真结果定位瓶颈。其次,运用系统分析法对物流环节逐工位进行拆解,并同步引入一台自动导引车。最后,根据生产线实际需求,建立以最小化各工位生产时间和最大化生产线的平衡率为目标的数学模型,运用遍历搜索算法求解最优作业排序。结果】结果表明,在Cell1单元和Cell2单元各增设一台机器后,通过列举542种可能的作业排序方案,最终确定了最优方案。优化后的生产线平衡率从 66% 提升至 91% ,提高了 38% ,搬运耗时由 8min 降至 4min ,生产线节拍由50s减少至43s,缩短了 14% 。【结论】由此可见,综合使用Arena仿真和遍历搜索算法,有效地扩展和优化了生产线,生产效率显著提升,成本显著降低。该方案可为同类旧线改造提供参考。
摘要:【目的】针对传统人工打标与码垛效率低、误差大、柔性差等问题,设计了一种基于机器视觉的激光打标与码垛一体化平台。【方法】该系统以模块化理念构建,由伺服传送带、六自由度机械臂、激光打标单元、自主识别与数字追溯模块组成,各单元通过统一总线互联,支持独立维护与在线升级。视觉系统实时捕获工件位姿,驱动激光完成高精度标记后,机械臂依据智能路径规划完成柔性吸取与堆垛。结果】分析结果表明,机械臂在工作状态下,整体位移分布合理,最大位移值处于设计允许范围内,确保了机械臂的稳定性和可靠性。【结论该平台实现了打标与码垛的自动化,可以有效降低人工成本,为制造业智能化升级提供技术支持。
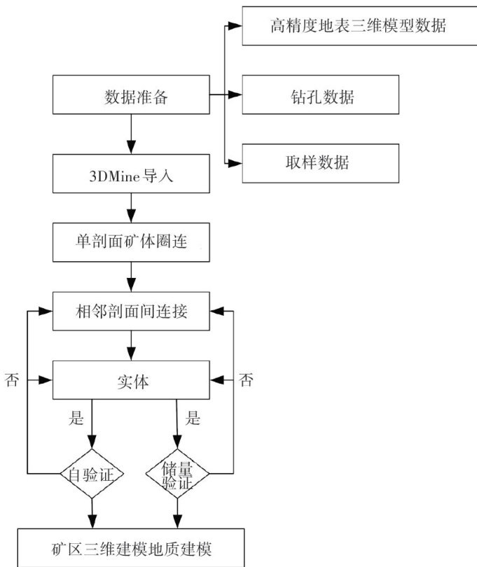
摘要:【目的】三维地质建模技术通过集成多源地质数据,可精准表征地下矿产资源的空间分布特征。但目前进行矿山三维建模时对模型可靠性验证研究较少,本研究系统梳理三维地质建模技术研究进展,并以某矿山详查项目为研究对象,整合多源数据,构建精细化三维矿体模型并进行模型验证,旨在提高模型精度,为矿山后期开采提供数据支撑。【方法】研究方法主要为: ① 基于国产3DMine软件平台建立标准化地质数据库,通过相邻勘探剖面拓扑连接构建矿体实体模型; ② 采用传统块段法对模型进行交叉验证,评估其储量计算可靠性; ③ 耦合边坡台阶参数化设计模块,生成可开采资源量动态评价模型。【结果】结果表明:3DMine软件构建的矿体模型资源储量估算值为913.73万 m3 ,与传统块段法计算结果偏差为9.71万 m3 ,相对误差 1.1% ,符合《固体矿产资源储量估算规范》允许误差范围;经开采边坡约束优化后,可采矿产资源量达481.55万 m3 ,有效提升了矿体经济可采性评价精度。【结论】本研究验证了国产三维矿业软件在复杂矿体建模中的适用性,为数字化矿山建设提供了技术参考。
摘要:【目的】针对某平原型土坝出现的结构性裂缝问题,通过多源数据融合揭示裂缝系统的空间分布规律,阐明其成因机制。【方法]对坝体进行地质调查,并采取高密度电法、地质雷达法、中间梯度法等地球物理勘探方法,以及勘探和试验验证,综合分析坝体裂缝分布特征与成因。【结果】研究表明:裂缝系统呈现显著分层特征,浅层( ?4m 裂缝占比 82.2% ,最大发育深度 7.2m 与坝高一致;横向裂缝占优( 63.0% ,倾角双峰分布 34°~86° )反映碾压不连续导致的剪切-张拉复合破裂;成因分析表明,填筑不均和压实度不足是主导因素。【结论】本研究实现了坝体裂缝成因分析,对今后类似工程的地质勘察和设计具有重要的借鉴作用。
摘要:【目的】以黄河流域典型缺水城市郑州市为研究对象,旨在分析其水资源利用现状与存在问题,并提出节约集约利用的技术路径。【方法】基于2019—2023年郑州市水资源公报等数据,采用定量分析与系统梳理的方法,对供水结构、用水效率及工程能力进行评估。【结果】郑州市水资源禀赋不足,外调水依赖度高(约占供水总量 50% ),且当地水资源时空分布不均,极端降水年份(如2021年)水资源总量波动剧烈(较2020年增幅达 237% );现有水网系统互联互通性不足,制约了多水源互补调配;引黄工程存在因河道下切导致的枯水期引水能力不足等技术瓶颈;分质供水与循环利用技术(如生态用水后接农业灌溉)可有效提升水资源利用效率【结论】通过构建互联互通的现代化水网、实施基于技术优化的分质供水和循环利用策略、补齐水利工程短板,能够从技术上显著提升郑州市水资源的节约集约利用水平,为类似缺水城市提供借鉴。
摘要:【目的】为解决珠三角城际琶洲支线项目隧道工程穿越密集建筑群施工难题,开展上软下硬地层大直径盾构下穿建筑群施工技术研究。[方法】提出了“人员临迁 + 房屋及地层加固 + 盾构推进控制 + 跟踪注浆 + 加密监测 + 应急预案 + 房屋鉴定评估”的总体方案,并结合现场施工情况,提出了房屋及地层加固、掘进参数优化、渣土控制等主动措施;建立数值模型并通过监测数据验证了其合理性,并通过数值模拟对比分析加固与未加固两种工况的房屋沉降。【结果]结果表明,采取加固措施后房屋沉降速率减缓,最大沉降量减少 7.5% 。【结论】通过总体方案的实施,不仅确保了盾构土体上方建筑物的安全性,也保障了盾构施工的顺利进行,施工完成后最大累计沉降量为15.7mm ,有效避免了房屋拆迁,为类似工程施工提供了参考。
摘要:【目的】针对传统轨道梁材料利用率低、钢材消耗大等问题,研制新型叠合装配式工字钢轨道梁结构,提升其经济性与稳定性。【方法】基于Midas有限元软件,采用弯曲压应力与平均剪应力双控指标,结合相关规范,系统分析腹板局部稳定性、支承加劲肋承压性能及端面强度。【结果】腹板局部稳定性安全系数达1.82(弯曲)和2.44(剪切);支承加劲肋实际应力仅为临界值的 28.2% ;钢材消耗率降低 23.4% ,构件标准化率提升至 92.5% 。【结论该结构显著提高了材料利用率,为桥梁工程提供兼具经济性与可靠性的新型轨道梁解决方案,后续可优化其在复杂荷载下的长期性能。
摘要:【目的】优化城市地下空间顶管施工中使用的触变泥浆配比,以满足相关工程对泥浆性能(特别是减阻性能)日益提高的要求。【方法】以郑州同城供水顶管工程为背景,选用膨润土为基础材料,引入瓜尔胶与硼砂作为复合添加剂。首先,采用四因素五水平正交试验法,系统研究膨润土、聚丙烯酰胺(PAM)、瓜尔胶和硼砂的掺量对泥浆漏斗黏度、失水量、析水率和动切力等关键性能的影响,并通过极差分析明确各因素的影响主次顺序。其次,通过单因素试验,进一步分析各原材料质量分数变化与泥浆性能之间的具体规律。最后,在泥浆性能达到最优的情况下,综合选择各原料占比,从而达到优化配比的目的。【结果】研究表明,不同的原材料配比会对泥浆的性能产生极大影响,当膨润土质量分数为 10% ,瓜尔胶质量分数为 0.2% ,PAM质量分数为 0.1% ,水质量分数为 89.6% 时,泥浆性能最佳且减阻效果也较为理想,减阻效率达到 40.45% ,基本满足施工用触变泥浆对泥浆性能的要求。【结论】通过正交试验与系统分析,成功优化出适用于砂层地质的顶管施工触变泥浆配比。该配比能显著提升泥浆的综合性能,研究成果可为类似地质条件下的顶管工程提供可靠的材料配方方案与理论依据。
摘要:【目的]为模拟古代土遗址夯筑工艺,研究夯窝对遗址粉砂土击实性能的影响。【方法】针对土遗址夯补修复中夯窝对粉砂土夯实特性的影响问题,通过自主研发气夯设备模拟夯窝形成过程,结合正交试验法系统探究土料含水率、分铺层数与每层夯实遍数等3个因素对遗址粉砂土击实性能的作用规律,并借助极差分析与方差分析方法量化评估各因素对击实土样干密度的影响程度。【结果】结果表明,夯窝显著影响粉砂土夯实特性,3个因素对干密度的作用顺序为含水率(核心控制因素) > 分铺层数>每层夯实遍数。【结论】土遗址夯补施工应优先精准调控土料含水率以提升密实度,研究成果为夯补工艺参数的精细化控制提供了理论与试验依据。
摘要:【目的】为了分析早龄期碳化对回弹法检测混凝土强度的影响,选取3个实际工程的地下室混凝土构件进行强度检测。方法通过对比不同龄期和强度等级的混凝土试件的回弹抗压强度和立方体抗压强度,分析早龄期碳化对回弹法检测结果的影响。【结果】试验结果表明,早龄期碳化显著影响回弹法检测的准确性,特别是在7\~14d的龄期范围内。随着龄期的不断增加,不同强度等级的混凝土在早龄期的强度发展存在差异,高强度等级的混凝土在早龄期的强度发展更为迅速。【结论】研究成果为实际工程中的混凝土强度检测提供了参考,特别是在早龄期碳化对回弹法检测的影响方面,有助于提高检测的准确性。
摘要:【目的】随着环境、食品、生物等领域对痕量元素检测需求的增加,原子荧光光谱仪的应用越发广泛。本研究旨在深入探究原子荧光光谱仪在痕量元素检测中的性能,优化其检测条件,提高检测的准确性和灵敏度。方法】阐述原子荧光光谱仪的工作原理、结构组成。通过实验,研究灯电流、负高压、载气流量等仪器参数对砷、汞等典型痕量元素检测信号的影响;同时优化样品前处理方法,对比不同消解方式对检测结果的影响。【结果】确定了仪器的最佳工作参数,在优化条件下,砷、汞元素的检出限分别低至 1μg/L 和 2μg/L ,精密度良好,相对标准偏差小于 3% ,加标回收率为 95%~105% 。【结论】优化后的原子荧光光谱仪检测方法能有效满足痕量元素的检测需求,为相关领域的质量控制和安全监测提供可靠技术支持。同时,针对检测过程中存在的问题提出改进方向,对未来原子荧光检测技术的发展进行展望。
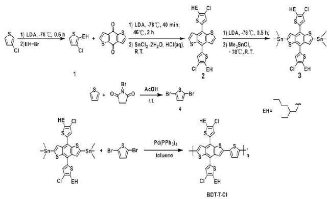
摘要:【目的】太阳能作为绿色可持续能源的高效转化利用是应对全球能源危机的核心路径。本研究旨在解决有机太阳能电池(OSCs)效率较低的问题,通过设计合成一种新型氯代聚合物给体材料BDT-T-CI,以提升光电转换效率。【方法】本研究设计合成了一种新型氯代聚合物给体材料BDT-T-CI,通过引入氯原子调控分子能级与聚集行为,显著提升了材料的光电性能。【结果】通过对其进行结构表征和光电性能测试,实验结果表明,BDT-T-Cl在 362~568nm 具有宽吸收,薄膜态吸收红移为 6~18nm ,分子间的 π-π 堆积增强,其叠加作用在固态中形成了自聚集或有序排列,HOMO能级降至 -5.46eV ,在使用BDT-T-CI给体材料制备光伏器件时,可以得到较高的开路电压。【结论】本研究通过合成一种新型氯代聚合物给体材料BDT-T-CI为高效的OSCs器件提供了新的候选材料。
摘要:【目的】水质监测实验室的管理水平直接影响着监测数据的准确性与可靠性。研究旨在解决仪器设备与监测技术不断发展,水质监测范围不断扩大背景下,传统实验室管理模式存在的运行效率与信息化程度低下、实验室环境状态难以实时监控、管理粗放等问题。【方法】本研究提出了建立物联网技术下的水质监测实验室管理模式,通过构建感知层、传输层、应用层的三层物联网架构,结合传感器、RFID射频、实验室管理平台等物联网技术,实现实验室管理的信息化与精细化。
摘要:【目的】区域生态环境协同共治是郑州都市圈一体化高速发展的内在需求,是落实黄河流域生态保护和高质量发展战略的定位需求。研究郑州都市圈城市间生态环境协同治理机制,旨在推动郑州都市圈绿色高速发展。方法采用文献研究和数据分析等方法,对郑州都市圈大气、水生态环境协同治理现状和困境进行分析,提出健全生态环境协同治理长效机制和保障机制的对策建议。【结果]郑州都市圈近年来持续推进生态环境协同治理工作,但仍存在区域顶层设计机制引领度不够,信息共享机制不健全,生态补偿、责任考核、社会参与机制不完善,以及政策法规体系不健全等诸多困境。结论】应从协调机构、权责划分、信息共享、联合执法、应急预警、生态补偿、执行标准、考核评估、企业主体责任和社会力量参与等方面,健全都市圈城市间生态环境协同治理机制。生态环境一体化协同治理机制研究可推动郑州市都市圈同防共治区域生态环境的先行区的构建。
摘要:【目的]研究环鄱阳湖城市群碳排放特征及影响因素,为该地区绿色低碳发展提供支撑。【方法】在分析碳排放时空变化特征的基础上,采用LMDI模型分解碳排放变化影响因素。【结果】碳排放量和人均碳排量均表现为增加趋势,碳排放强度处于减小趋势。城市群内碳排量增速较快的城市为南昌、九江和上饶,增幅较小的城市是景德镇、鹰潭和新余。同一年份的碳排量较高的城市为南昌、九江和上饶,碳排量较低的城市为景德镇、鹰潭和新余。整个研究期间碳排放总效应全部为正值,碳排量一直处于增长状态。工业强度是抑制碳排放增加的主要因素,经济发展是促进碳排放增加的主导因素,人口规模的作用很小,产业结构效应没有稳定的趋势,财政政策多数年份促进了碳排放,但并非主要因素。结论受工业强度、经济发展、人口规模、产业结构和财政政策的影响,环鄱阳湖城市群碳排量处于增长状态。但各种因素贡献度不同,今后应针对引起碳排放增加的主要因素进行控制。
摘要:【目的】针对ECMWF细网格模式在宁夏中卫市春季最低气温预报中的系统性偏差,通过递减平均法构建多模型订正体系,提升霜冻灾害防御能力。【方法】利用2021—2023年春季 0.05°× 0.05°ECMWF 预报数据和实况资料,建立DAM_EC、DAM_TMIN_ECT和DAM_TMIN_PRE等3种预报模型,并与中央台指导预报EC模式进行格点检验对比,系统评估其对中卫市春季最低气温及霜冻的预报性能。【结果】结果表明: ① 最低温度预报方面,DAM_TMIN_ECT和DAM_TMIN_PRE较EC模式准确率分别提升 7.6%~1.5% 和 7.8%~1.6% ,其中3月上旬至4月中旬降水因子影响显著,DAM_TMIN_PRE准确率最高 (63%~78% );4月下旬至5月下旬云量因子作用增强,DAM_TMIN_ECT准确率最高 (77%~80% 。 ② 霜冻预报方面, 24h 时效订正效果最佳,轻度、中度和重度霜冻的订正技巧分别达 24%.8% 和 23% ;经DAM系列方法订正后,大部分区域误差普遍≤2°C ,其中轻度霜冻在沙坡头区东北部、香山乡及海原县甘盐池等区域改善显著;中度霜冻在沙坡头区南北部和海原县中北部误差明显减小;重度霜冻在海原县中西部预报精度显著提升。区域对比表明,DAM_TMIN_ECT在中北部、DAM_TMIN_PRE在南部表现最佳,整体预报精度较EC模式有显著提高。【结论]基于两种模型在不同气象条件下的互补优势,建议采用动态集成方案,以进一步提升中卫市春季霜冻预报准确率,为精细化气象服务提供可靠技术支撑。
摘要:[目的]明确泥石流致灾因子与泥石流平均流速之间的关系,提高泥石流预测的准确度和计算效率。【方法】采用PSO算法优化BP神经网络模型,对蒋家沟泥石流的基础样本进行分析处理,并建立泥石流平均流速的网络预测模型。【结果】不稳定厚度层和比降是泥石流平均流速的决定性影响因子,影响因子之间存在复杂的耦合情况。采用PSO-BP神经网络模型考虑影响因子之间的耦合关系,预测泥石流平均流速精度高达 94.007% 。【结论】PSO-BP神经网络模型预测出的值更加接近真实值,符合研究区的实际情况。PSO-BP神经网络模型可为泥石流平均流速的预测提供科学依据。
摘要:【目的】在知识产权强省战略推动下,河南现代化建设加速推进,国际化进程持续深化,跨国知识产权事务增加,涉外知识产权法治人才需求攀升。基于河南省知识产权发展格局与人才需求分析,揭示涉外知识产权人才培养的结构性困境,为培养路径优化提供理论支撑。【方法】采用定性分析方法,调研河南省涉外知识产权发展现状、人才需求、教育资源及培养机制等内容,重点考察课程体系、师资结构、实践教学与国际化能力培养等环节。【结果】河南省涉外知识产权法治人才培养存在课程设置滞后、教学方法单一、法律实践机制不完善及国际化视野缺失等问题。【结论】建议以跨学科融合、多元协同、产教结合和国际化导向为理念,构建多元化课程体系,组建高层次复合型师资队伍,强化法律实践与校企合作,完善国际交流与语言能力培养机制,全面增强涉外知识产权法治人才的综合竞争力。
摘要:【目的]在全球人口老龄化加速及城市竞争加剧背景下,聚焦广州市银发经济,明确其发展现状、面临挑战,探索以科技创新与知识产权协同驱动的优化路径,助力广州市打造智慧养老产业生态标杆,为全球老龄化治理提供“广州方案”,推动银发经济高质量发展。【方法通过调研银发经济产业资料与文献,锁定关键技术环节,优化检索要素与策略,在专利数据库检索去噪,并进行申请号合并处理,综合分析专利数据及市场、产业相关信息。【结果】广州市银发经济技术创新呈现“总量领先 + 单点突破"特征,拥有有效发明专利2036件,居全国第4;企业为创新主力,市场需求旺盛、产业基础扎实,但存在科技创新供需错配、专利获奖单一、产业集中度低及科技驱动不足等挑战。【结论】可通过承办展会赛事激发创新活力、打造特色消费场景加速成果转化、提升产业集中度打造专利品牌聚合生态、深化科技驱动重塑创新链条等措施,破解发展难题,推动广州市银发经济向智能化、精细化、高端化转型。
摘要:【目的】基于2010—2021年A股上市公司数据,探讨企业数字化转型对劳动投资效率的影响机制。方法运用工具变量、替换变量、安慰剂检验、个体固定效应等方法对企业数字化转型对劳动投资效率的影响进行系统分析。【结果】结果表明,企业数字化转型显著提升了劳动投资效率,在经过稳健性检验后该结论依旧显著。【结论】从作用机制来看,数字化转型通过缓解企业内部代理冲突、降低企业外部融资约束两大关键机制为企业劳动投资效率提升奠定基础。在实际成效层面,企业数字化转型对企业劳动投资效率的改善主要表现为有效抑制过度招聘与缓解招聘不足。
摘要:【目的】事业单位人事档案承载编制性质、工作履历、职称评聘、职级晋升、考核奖惩等特殊内容,与单位人事调配、公益职能履行密切相关,但传统纸质档案管理模式已难以适应现代化管理需求。本研究结合事业单位人事档案的特殊性,探索基于统一管理平台的数字化管理路径,旨在提升档案管理效率和服务水平。【方法】通过文献研究、实地调研等方法,梳理事业单位人事档案数字化建设的现状及转型问题,提出针对性优化路径。【结果】事业单位人事档案数字化建设存在重视程度不足、标准体系不统一、基础设施薄弱、安全管理隐患等问题,且因涉及多部门监管及特殊信息管理,问题复杂程度高于其他单位,统一管理平台可有效整合资源、规范流程,破解关键问题。【结论】推进事业单位人事档案数字化,需立足其特殊性,通过构建统一管理平台、强化资源投入、完善基础设施、加强安全防护等措施,提升管理效能,为事业单位人事决策、人才队伍建设和服务效能提升提供有力支撑。
摘要:【目的]通过系统梳理应急科普领域研究的发展脉络、核心议题及前沿方向,为后续学术探索提供指引。【方法】基于中国知网(CNKI)数据库2004—2024年文献资源,运用文献计量工具CiteSpace6.3.1对490篇有效样本进行多维解析,涵盖年度发文动态、学术共同体构成、机构分布及主题演化等维度。结果国内应急科普年发文量整体呈现波动上升趋势,2019年后趋稳。核心作者群体中,以张英为代表的学者推动了应急科普领域合作网络的初步形成;研究机构层面,中国科普研究所等专业机构主导了该领域基础理论与实践策略研究,但整体合作网络密度较低;高频关键词及突现词凸显该领域的研究聚焦突发事件与防灾减灾;该研究领域内新媒体理论体系的建构与跨学科的融合仍待深化。【结论】国内应急科普研究热度攀升,但多聚焦于传统领域,未来的研究方向可侧重于以新媒体融合创新突破应急科普的传播局限、构建跨学科的理论框架、深化舆情动态分析、优化应急科普的传播策略并加强多方合作与实践应用等方面,以推动应急科普研究从理论探索向实践的转化,提升其科学性与实效性。
摘要:【目的剖析河南省新质生产力区域差异并探寻其协调发展路径,为优化河南省区域经济布局、推动全省高质量发展提供理论支撑与决策依据。方法】基于2021—2024年河南省部分地级市相关数据,综合运用熵值法、耦合协调度模型与Dagum基尼系数分解方法,系统测度新质生产力与区域发展的协调水平,并解析其区域差异及来源。【结果河南省新质生产力与区域发展的协调程度整体呈上升趋势,但地区间差异显著,区域发展不平衡态势加剧。结论提出加强区域协同创新、优化资源配置等促进新质生产力区域协调发展的对策建议。