当人工智能从技术革命的核心引擎升级为人类文明进程的全新发展阶段,其对生产、生活、治理乃至全球格局的重塑作用日益凸显,标准化作为规范AI发展、破解难题、促进协同的关键支撑,愈发凸显其战略价值。 为响应新形势、新政策的时代召唤,延续标准化助力人工智能健康发展的共识积淀,《中国标准化》杂志社特举办以“共话AI标准新图景:赋能产业、驱动科研与全球协作”为主题的高端对话活动。活动汇聚了来自科研机构、标准化
10月6—10日,2025年国际标准化组织(ISO)年度大会在卢旺达共和国首都基加利成功举行。大会由ISO成员卢旺达标准局(RSB)主办,这是首次在东部非洲地区举办ISO大会,具有历史性意义。 大会以“携手共建影响力”为主题,旨在推动国际标准在实现全球可持续发展进程中发挥积极作用。本届大会包括开闭幕式、不同主题的研讨会、治理会议及社交活动等形式多样、内容丰富的议程。大会吸引了来自约140个国
10月6—10日,在2025年国际标准化组织(ISO)年度大会期间,ISO举办了5场公开研讨会,分别聚焦不同主题,汇聚全球领袖与变革先锋,共同为未来的贸易、人工智能和生物多样性等领域做好准备,并针对当前紧迫议题讨论稳健的解决方案。 贸易行动: 通往全球市场的大门 贸易往来把港口、工厂与数字平台串联了起来。若想把合作协议转化为现实世界的商业活动,仅凭政治意愿远远不够,这需要实用的工具、可信的
2025年夏末的山东临沂,河东区“惠想念大碗拌饭”的门店里,店主惠大嫂町着手机银行的贷款审批页面,指尖在屏幕边缘反复摩挲。这个经营了多年的小店,每到饭点连拼桌都要等,可就因为没房产做抵押,三次向银行申请贷款扩店,都栽了跟头。“不是不想扩大经营,是连证明自己能还钱的机会都没有。”她拽了拽印着“惠想念”字样的围裙,无奈的笑声碎了一地。 同一时刻,千里之外的北京,中国标准化研究院会议室里,赵燕高级
事件 民政部、国家标准委印发《养老服务标准体系建设指南(2025版)》 近日,民政部、国家标准化管理委员会联合印发《养老服务标准体系建设指南(2025版)》,构建服务通用基础、服务提供、服务保障、服务管理4个子体系框架。 指南明确服务提供标准涵盖生活照料、健康护理、适老化改造等10类内容;服务保障标准规范人力资源、物质资源等要素;服务管理标准聚焦内部管理与安全监管。指南要求加快制修订重点急需
摘要:文章聚焦智能量测领域,基于技术发展现状及国际标准需求,探讨在该领域创建国际性专业标准组织的意义。通过选取分析电气与电子工程师学会、美国保险商实验室等典型案例,总结梳理其在组织建设机制方面的可借鉴实践经验,探讨在中国培育国际性专业标准组织的发展路径与程序,为推动我国智能量测技术标准国际化提供建议。 关键词:国际性专业标准组织;国际标准化;智能电网;智能量测 DOI编码:10.3969/j.issn.1002-5944.2025.23.001
摘要:标准是重要的创新资源,是国际公认的国家质量基础设施和世界通用语言,是促进互联互通的“通行证”。标准国际化可以促进国际贸易,推动技术交流和合作,提升产业发展水平。近年来,交通运输部持续加强国际标准化工作,在国际标准化人才培养、国际标准提案储备及申报、标准外文版翻译等方面开展了大量工作。但在公路运输领域也存在着一些问题,如主持或参与制定的国际标准较少,对国际标准的制修订动态缺乏长期、深入的跟踪研究等。为此,本文对公路运输领域国际标准化路径进行了分析,并提出了包括开展对应领域国际标准适用性分析、加强对国际标准化人才的遴选和培养、重视标准外文版质量和进度等一系列对策建议,以提高我国公路运输标准国际化水平,促进经济高质量发展,加快交通强国建设。
摘要:党的十八大以来,特别是2023年即“一带一路”倡议提出十周年之际,习近平总书记在第三届“一带一路”国际合作高峰论坛上宣布中国支持高质量共建“一带一路”的八项行动以后,基于农业标准规则国际化的农业国际合作已然成为我国当代政治外交重要议题和国际经贸合作的优势资源。本文通过对农业标准定义、分类等概况进行系统梳理,在进一步深挖总结发达国家和国内的农业标准及其国际化经验的基础上,针对我国当下存在的农业标准国际化基础不牢、农产品国际竞争力不强和愈演愈烈的贸易战不确定性影响等困境,从夯实标准“软联通”的根基、掌握引领“全球化”的主动和拓展农业“国际化”的空间等方面提出打通农业国际合作“硬机制”的对策建议。
摘要:本文以两岸物流术语标准为研究对象,对照分析了大陆GB/T18354—2021《物流术语》与台湾地区CNS 13816—1997《物流词汇》的术语名称、英文翻译、定义及新兴领域等方面的差异。研究发现,两岸术语差异源于历史分隔、发展阶段及文化背景等因素,例如大陆术语强调功能性与系统性,而台湾地区术语更贴近生活化表述。这些差异可能阻碍两岸物流合作与专业交流。为此,提出加强交流合作、构建术语对照平台、制定共通标准等对策,旨在推动两岸物流术语标准化融合,减少技术壁垒,提升区域物流效率,助力两岸经贸协同发展。
摘要:随着国家标准化战略的深入实施与城市标准化行动的逐步推进,科学评估城市标准化发展水平与工作效能成为开展城市标准化工作、提升城市治理能力的关键要素。本文基于工作实践,从发展水平与工作成效2个维度构建了涵盖评价指标体系与实操方法的城市标准化综合评价框架。本研究弥补了现有标准化评价中针对城市的评价方法单一、领域聚焦、实操性不足等欠缺,为城市建设者、管理者、研究者、标准化从业人员等提供参考。
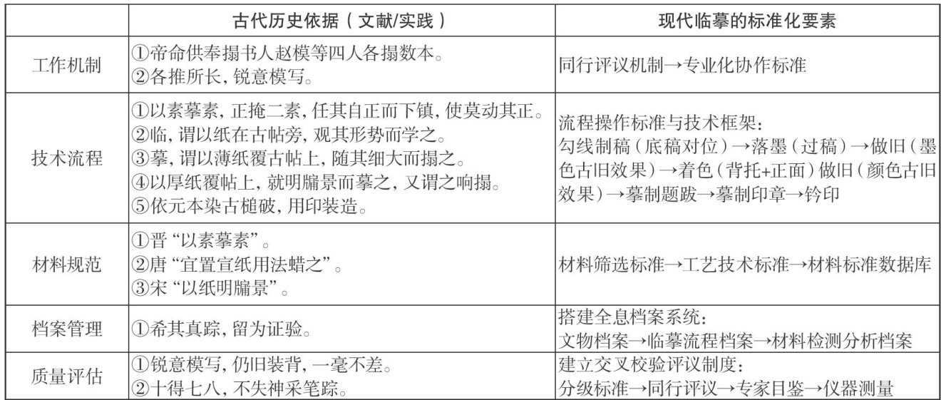
摘要:文章立足古代画论,从本体论、价值论、技术论3个维度,探索适用于博物馆的古书画临摹标准化研究路径。通过梳理古今临摹实践,将核心要素转化为涵盖制度、工作机制、技术流程及材料规范的现代标准化框架。研究提出,需先运用现代科技检测手段建立临摹用材料的鉴别指标,构建跨学科协同的材料选配体系,进而形成可量化、可复制、可追溯的材料标准数据库;同时,以文献与实物为依据,构建规范的流程与术语体系,使临摹真正服务于文物保护与文化传承事业。
摘要:商标审查与标准化的结合是推动知识产权治理现代化的重要方向。本文通过分析我国商标审查机制与标准化建设的现状,结合国际经验与行业实践,探讨二者协同发展的路径,提出标准化在审查质量提升、效率优化、技术创新中的应用策略,并针对现存挑战提出对策,以期为我国商标审查体系的高质量发展提供理论支持。
摘要:在国家生态文明建设战略背景下,自然教育作为传递生态理念的重要载体,其规范化发展亟须标准体系支撑。本文阐述了构建自然教育标准体系的意义和我国自然教育标准化现状,以广东省为例,基于GB/T13016—2018《标准体系构建原则和要求》与GB/T24421系列标准《服务业组织标准化工作指南》,结合省内自然教育基地的七类运营数据,构建了国内首个五维协同的自然教育标准体系,覆盖自然教育场域建设、自然教育产品、自然教育服务、评价与改进等方面。最后,针对自然教育标准化的建设提出了相关建议。
摘要:低空经济作为战略性新兴产业,是区域经济高质量发展的重要引擎。本文以区域低空经济发展需求为切入点,结合国家低空空域管理改革政策,提出区域低空经济标准体系的构建框架。通过分析当前低空经济标准化现状,明确区域低空经济标准体系的协同性、差异化和可持续性原则,构建涵盖基础通用、空域管理、产业促进、安全监管、服务保障五大核心领域的标准体系,并对各子体系内容进行细化。研究旨在为区域低空经济规范化发展提供标准化支撑,推动低空经济与区域经济深度融合。
摘要:本文通过梳理江西省数字经济标准化的工作现状,统计分析江西地方标准研制、数字经济领域重点企业标准研制情况,结合江西省数字经济产业发展趋势,分析研究江西省数字经济标准化工作仍存在标准对数字经济的支撑引领作用不足、高质量高水平数字经济标准参与度不足、标准化工作能力和水平不足等问题。针对这些问题,研究提出了加快数字经济标准化技术机构工作职责转变、持续完善数字经济标准体系、强化重点领域标准研制、加快数字经济标准化人才培养等工作建议。
摘要:随着低空经济的蓬勃发展,无人机产业作为其重要组成部分,呈现出迅猛的增长态势。然而,产业在快速发展的同时,也面临着技术转化不畅、品牌保护欠缺等诸多问题。在此背景下,标准化建设对于无人机产业智能化、品牌化建设显得尤为关键。标准化能够通过规范产品质量、提升产业形象等,为无人机品牌建设奠定基础,助力品牌发展。本研究旨在探索标准化助力无人机产业智能化、品牌化建设的有效路径,通过建立和优化企业标准体系、基于客户满意和忠诚健全评估标准等方式,推动无人机产业升级,提升品牌竞争力,为无人机产业的长远发展提供有益参考。
摘要:实景三维中国作为新型基础测绘的标准产品,是落实数字中国、数字经济战略的重要举措,是落实国家新型基础设施建设的具体部署。全面推进实景三维中国建设离不开统一技术标准的支撑。本文通过对国家和地方标准体系建设现状,以及国家、行业、地方和团体标准建设现状进行梳理,从标准数量、发布年份、标准类型等方面分析各层级标准特点,发现国家和行业标准数量较少,地方标准数量较多,团体标准更偏向于应用服务类。最后,探讨了实景三维中国建设标准化工作思路,为后续标准体系更新和相关标准研制提供参考。
摘要:自新修订的《中华人民共和国标准化法》实施以来,家电行业团体标准化工作得到蓬勃发展。我国家电产业经过多年努力,已经逐步从跟跑发展到并跑,甚至部分领域进入领跑的阶段。随着互联网、大数据、云计算、人工智能等新技术在家电行业的应用以及绿色低碳、可持续发展理念的推广,对新时代家电行业团体标准化工作提出了新要求。为此,本文重点综述了国际上家电行业团体标准发展现状和趋势,讨论了国内家电产业团体标准存在的问题和不足,提出了我国家电行业团体标准体系框架,为相关团体和机构开展家电标准化工作提供参考。
摘要:企业标准体系建设是企业标准化工作的顶层设计,是衡量企业标准化管理水平的重要因素。本文从企业标准化工作管理、标准体系的构建、标准体系的运行、标准体系的评价及改进等方面进行分析,对企业标准体系的全生命周期管理和人工智能时代企业标准知识服务平台建设做了探讨,为企业标准化管理工作提供了参考,对企业转型升级、高质量发展有一定的借鉴意义。
摘要:预制菜作为一种便捷的餐饮解决方案,其制作、运输和储存的标准化对保证食品质量、提升供应链效率至关重要。本文深入探讨了预制菜产业的标准化构建路径,旨在提供一套科学合理的标准化体系,以推动行业健康发展。首先详细阐述了预制菜制作的标准化策略,包括原料选取、生产工艺、包装设计等方面,旨在确保食品的营养品质和口感的一致性。其次着重讨论了预制菜在运输过程中的标准化问题,涵盖了适宜的温度控制、包装保护、物流追踪等环节,旨在降低运输损耗,确保食品在途中的安全与新鲜。最后,对储存环境的标准化也进行了深入研究,提出了一系列适用于不同类型的预制菜的储存条件和管理规范,以延长食品的保质期。
摘要:儿童福利既是社会文明进步的重要标尺,也是国家治理体系和治理能力现代化在民政领域的生动体现。文章从标准化组织建设、标准研制、标准体系构建、标准化试点示范建设等方面出发,对我国儿童福利标准化现状做简要分析,并提出对策,助力行业规范化、科学化发展。
摘要:电化学储能具有能量转换效率高、响应速度快、选址灵活、技术路线多元化、应用场景广等特点,是目前主流的新型储能技术。近年来,江苏电化学储能科技和产业蓬勃发展。文章研究了江苏电化学储能科技创新和产业发展情况,多维度评价江苏电化学储能产业标准化建设水平,分析标准化建设面临的问题与挑战,并从政策支持、标准供给、科技成果转化、国际标准化、创新主体培育等方面,系统提出标准化支撑江苏电化学储能前沿科技创新和产业发展的路径对策。
摘要:在国家标准化战略背景下,应用型高校标准化工程人才培养体系的创新成为推动区域经济发展的关键。广东理工学院标准化工程专业于2016年获批开始招生,成为全国第二家、广东省首家开设标准化工程本科专业的应用型高校。经过不断地探索与实践,教学团队通过构建“标准化+X”与 "x+ 标准化”双轨培养路径、递阶式实践教学等创新方法,成功攻克了标准化主体依从性、知识横断性与实践性等教学难题,形成了鲜明的专业特色,本研究为应用型高校标准化工程专业建设提供了可复制的经验,对服务国家标准化战略与区域产业需求具有重要意义。
摘要:标准化是企业技术实力和管理水平的综合体现,也是创新驱动烟叶产业高质量发展的“助推器”。楚雄州强化标准引领和实施应用,多措并举持续推进烟叶标准化生产工作,以标准化落地应用助推烟叶生产提质增效。文章系统总结了烟叶标准化生产实践过程中的主要做法与取得成效,综合分析了当前存在主要问题,聚焦烟区烟叶产业未来发展和转型升级,立足当前,着眼长远,从加强标准化工作管理、全力提高标准化工作实效水平、打牢标准化工作发展基础等方面提出烟叶标准化生产的发展策略,为高标准引领烟叶产业高质量发展和助力乡村振兴提供参考。
摘要:文章以明光市农村综合改革(农村人居环境整治)标准化试点为例,从背景意义、工作思路、工作模式和综合成效方面对农村人居环境整治标准化试点“陆郢模式”的工作做法进行了分析总结,以标准化手段创新了农村人居环境整治模式,合力助推乡村振兴。
摘要:产品中的锂离子电池,按照GB4943.1—2022条款M.6的要求(适用时),应做内部故障试验,但标准并没有给出具体的测试方法,实验室对如何满足此条款的要求往往有不同的解读。文章通过对相关标准的研究,用推理的方式证明符合了GB31241则符合了GB4943.1—2022条款M.6的内部故障试验要求,为如何判定产品中的锂离子电池满足GB4943.1—2022条款M.6要求的内部故障试验提供了建设性的思路。
摘要:文章通过对GB 30585—2024《童鞋安全技术规范》与GB 30585—2014《儿童鞋安全技术规范》新旧标准的对比分析,深入剖析了新旧标准之间的差异与联系。对比了两个标准在适用范围、规范性引用文件、术语和定义、物理性能、化学性能等方面的主要差异。新标准在多个方面进行了修订和新增,以适应当前市场的需求和技术的进步。通过详细解析这些变化,旨在为童鞋生产企业、检测机构及相关从业者提供全面且清晰的指导,助力提升童鞋产品质量,保障儿童足部健康与安全。
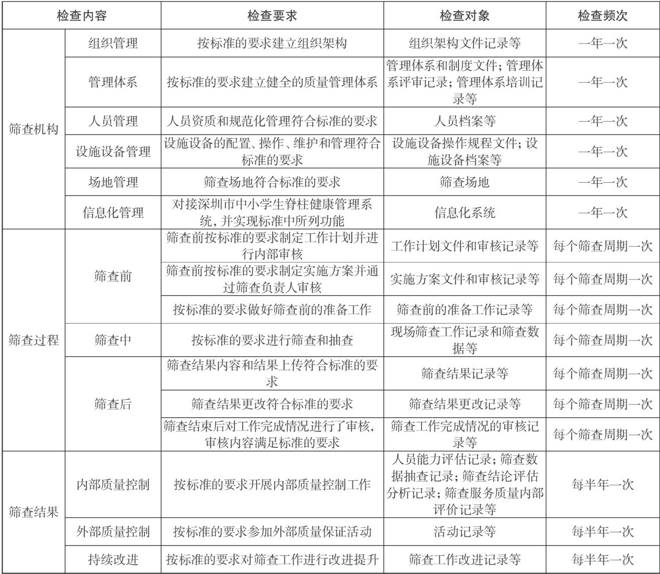
摘要:DB4403/T 604—2025《青少年脊柱侧弯筛查质量控制规范》于2025年3月14日发布,2025年4月1日正式实施。该标准是国内首个青少年脊柱侧弯质量控制标准,标准的发布实施可指导各医疗机构有序开展筛查工作,提升筛查服务质量。文章主要介绍了该标准制定的背景及意义,并对标准的主要内容作出了解读。 关键词:青少年脊柱侧弯筛查;质量控制;标准解读 DOI编码:10.3969/j.issn.1002-5944.2025.23.23
摘要:T/CAS 848—2024《吸油烟机净烟效果分级评价技术规范》标准中通过调整背压系统,使吸油烟机运行在工作风量状态,模拟不同用户家的风道背压,测试吸油烟机的净烟效果。该标准以呼吸区定点油烟颗粒物浓度和环境区定点油烟颗粒物浓度为核心指标,综合衡量吸油烟机的净烟效果。文章针对该标准的整体架构、创新性给出了详细分析和解读,以期对正确理解和执行该标准有所帮助。 Abstract:Inthesta
摘要:本文旨在对比分析IS09001:2023与GB/T19001—2025质量管理体系标准在适用范围、术语定义、结构框架及新增要求方面的差异,探讨这些差异对企业质量管理的影响,并提出企业应用新标准的具体策略。通过系统梳理两版标准的异同点,结合文献综述与标准对比方法,深入探讨了这些差异对企业质量管理体系构建、运行及持续改进的具体影响。通过案例分析进一步展示了企业如何有效理解和应用新标准,提出了包括标准培训、差距分析、体系重构、数字化转型及绿色制造在内的具体实施策略。旨在为企业提供一套从标准理解到落地实施的全面指南,助力企业提升质量管理效能,推动可持续发展。
摘要:随着全球对天然健康产品需求的增加,沙棘籽油作为富含不饱和脂肪酸、维生素E等多种生物活性成分的天然油脂,受到国际市场的关注。本文通过中国-蒙古国沙棘籽油标准的感官、特征、理化、重金属和污染物指标及产品包装运输等方面进行比对,分析其标准中存在的差异,为中蒙两国沙棘籽油标准体系的搭建及沙棘籽油加工企业提供参考。
摘要:蜂蜜为蜜蜂采集植物的花蜜、分泌物或蜜露,与自身分泌物混合后,经充分酿造而成的天然甜物质。本文通过开展中国与蒙古国蜂蜜关键标准指标比对,梳理两国蜂蜜关键指标的具体差异,从而进一步完善中国蜂蜜标准体系,为深化中蒙两国蜂蜜产业合作发展提供参考。
摘要:本文聚焦检验检测领域,探究以标准化思维绘制检验检测能力图谱的方法。阐述绘制产业链检验检测图谱在产业协同、资源配置和技术创新方面的必要性,剖析标准化在统一数据标准、规范检测流程及促进标准与图谱融合中的作用,系统阐述图谱绘制路径。旨在借助标准化思维绘制的能力图谱,推动检验检测行业规范化、高效化发展,提升检验检测服务业水平,助力经济社会高质量发展。
摘要:本文在各地检验检测机构改革实践基础上,梳理改革模式,总结改革成效,分析公办检验检测机构存在的问题,研究推动改革应该着重把握的关键因素,进一步给出公办检验检测机构的改革目标和路径选择。 关键词:检验检测机构;改革;路径 DOI编码:10.3969/j.issn.1002-5944.2025.23.029
摘要:流量计量在石油化工能源计量领域中发挥着重要作用。它是实时监控和控制能源流动的关键技术。通过分析流量计量的工作原理、流量计量设备的分类,阐述在石油原油运输和储存、石油化工生产过程、电力能源等领域选用的流量计量设备,以及流量计量在这些领域中的作用,进一步分析流量计量在石油化工能源计量领域中的重要性。但流量计量在石油化工能源计量领域中还存在一些问题和不足,还需要考虑各个方面因素来提高流量计量系统的可靠性。本文通过选择合适的流量计,提高测量精度,定期检定、校验和维护流量计量设备等方法和手段,来确保流量计量在石油化工能源计量领域中稳定可靠,避免能源流失,帮助企业实现能源使用的优化和生产效率的提高。
摘要:城市道路交通噪声的频谱特征对建筑隔声性能评价具有重要影响。本研究通过大规模实测数据分析,构建了包含声压级分布、能量占比和峰值特征的交通噪声频谱标准化指标体系,建立了考虑车流特征的多层级标准化模型。研究发现,不同等级道路交通噪声在频谱能量分布上存在显著差异,低频段能量占比的波动是影响建筑隔声评价的主要因素。基于此,提出了适用于不同建筑类型的隔声性能分级评价方法,并量化分析了频谱特征参数对隔声评价结果的影响机制,为建筑隔声设计与评价提供了科学依据。
摘要:随着Wi-Fi无线协议的技术发展,台式计算机需要对不同协议进行Wi-Fi无线性能评估。此外,计算机性能不断增强的同时也使得其灵敏度随之增高,例如高频工作的内存DDR5技术的引入,对Wi-Fi无线性能产生严重影响。文章在BroadbandForumTR-398标准中吞吐量与距离的测试方法的基础上,定义了适合台式计算机的Wi-Fi无线吞吐量评估方法,并应用在文中的2个受到电磁干扰的Wi-Fi无线
摘要:家用燃气灶具的质量安全直接关系用户生命财产安全和行业健康发展。2024年监管数据显示,尽管产品合格率总体稳定(国家监督抽查合格率 87.4% ,地方监督抽查合格率91.7%),但关键安全项目如干烟气中一氧化碳(C0)浓度、熄火保护装置、燃气导管等仍存在较高风险。本文结合监督抽查、召回案例及消费者投诉数据,深入解析问题成因并提出针对性改进建议,为深化质量安全监管提供参考。
摘要:鞋类勾心是支撑鞋受力的关键部件,勾心纵向刚度反映其在一定负荷受力和规定条件下抵抗形变的能力。文章围绕鞋类勾心纵向刚度检测过程,从夹持固定勾心、对勾心施加力、测量勾心受力后向下位移和受力力臂长度等方面,对影响检测精度的关键技术因素进行分析,并给出需要注意的具体试验方法建议。
摘要:根据GB4806.14—2023建立电感耦合等离子体发射光谱法(ICP-0ES)测定食品接触材料及制品用油墨中铅、镉、铬、砷、汞5种元素的方法。用微波消解溶剂型油墨进行前处理,采用ICP-0ES分析仪测定5种重金属元素,方法最低检出限为 0.011~0.528 mg/kg,相对标准偏差为 1.66~7.99% ,加标回收率为 85.1~110.4% 结果表明:该方法样品处理简单,效率高,结果准确可靠,适于食品接触材料及制品用油墨中铅、镉、铬、砷、汞的分析检测。
摘要:样品管理是检验工作的基础保障,样品作为实验室检测对象,其质量直接影响到检验检测结果的准确性和可溯源性。文章对水产品样品的实验室管理流程各个环节展开论述,并探讨质量控制方法,对样品管理实行规范化、制度化、程序化,确保样品的代表性、完整性、有效性和可追溯性,以期为检测机构提高样品管理效率和水平提供一些借鉴和参考。
摘要:文章旨在探讨南方共同市场标准化协会(AMN)标准协调机制和运作模式,并分析其对我国区域标准一体化,尤其是长三角一体化的启示。通过文献分析和案例研究,详细分析了AMN的组织结构、标准制定流程、标准采用情况及与域内外机构的合作模式。研究发现,AMN通过“统一制定、共同实施”的原则,成功协调了加勒比地区的标准制定与采用,制定了78项区域标准,并与欧盟、COPANT等开展了广泛合作。其项目支持和资金援助有效提升了成员国标准化能力。结论认为,区域标准一体化需要强有力的协调机制、资金支持及广泛合作,我国可借鉴AMN模式,加强区域协调机构建设,推动标准制定与实施的统一。文章局限于AMN的公开资料,缺乏对成员国实际实施情况的深入调研,未来可进一步研究标准实施效果。关键词:标准协调机制;区域标准一体化;南方共同市场标准化协会(AMN);区域标准化;国际合作;标准制定流程DOI编码:10.3969/j.issn.1002-5944.2025.23.037
摘要:国际标准作为全球市场规则的基础,随着经济全球化、贸易国际化以及科技的迅速发展,越来越受到世界各国的重视,在世界经济、社会发展中发挥着越来越重要的作用。本文深入剖析了日本2025年6月发布的新版“国际标准战略”,从战略背景、主要内容、重点领域等维度展开,进而提出对我国的启示与应对建议,旨在为我国标准化事业发展提供有益参考,助力我国在全球标准化竞争中精准布局、提升国际标准影响力。
摘要:在全球绿色低碳转型加速的大背景下,欧盟碳边境调节机制(CBAM)的实施引发了国际社会的广泛关注,也促使美国在碳排放相关政策上做出调整。文章深入剖析了欧盟CBAM的发展历程及其对美国的影响,系统梳理了美国国会提出的多项涉CBAM立法提案的具体内容、分歧与共识。通过结合中美贸易现状,评估了美国涉碳法规对我国出口的潜在影响,并针对性地提出了我国应对外部绿色壁垒的对策建议,旨在为我国完善相关政策体系、提升行业企业绿色发展水平提供参考。
关于批准发布《自动喷水灭火系统 第2部分:湿式报警阀、延迟器、水力警铃》等48项强制性国家标准的公告 批准《自动喷水灭火系统第2部分:湿式报警阀、延迟器、水力警铃》等48项强制性国家标准,现予以公告。 国家市场监督管理总局国家标准化管理委员会2025-10-31
关于批准发布《紧固件六角头螺杆带孔螺栓第2部分:细杆B级》等758项推荐性国家标准和6项推荐性国家标准修改单的公告 国家市场监督管理总局(国家标准化管理委员会)批准《紧固件六角头螺杆带孔螺栓第2部分:细杆B级》等758项推荐性国家标准和6项推荐性国家标准修改单,现予以公告。 一、国家标准