征程万里阔,蓝图再铺展。党的二十届四中全会,是在向第二个百年奋斗目标进军的新征程上举行的一次十分重要的会议,对于进一步凝聚起全党全国各族人民磅礴力量,为以中国式现代化全面推进强国建设、民族复兴伟业而团结奋斗,具有重大意义。档案工作是事关党和国家各项事业发展的基础性、支撑性工作。全市各级档案部门要自觉对标对表全会部署,准确把握档案工作"为党管档、为国守史、为民服务"的神圣职责和档案工作姓党的政治属性
摘要:AI就绪数据作为支持人工智能系统训练与推理的基础资源,其建设已成为评估技术落地能力的关键指标。AI就绪数据的建设不仅依赖于算法优化和数据标准化,更强调数据的结构化、语义化和调度化适配,以支持智能系统的高效运作。本文探讨了在AI赋能的背景下,档案资源如何从静态记录转变为可智能调用的知识单元,分析了档案资源的内在特征,重点探讨了在大语言模型与检索增强生成技术结合模式下档案就绪资源建设的内在逻辑与应用理路。
摘要:人工智能的发展正由技术突破走向应用融合,场景作为其应用的重要承载,已成为研究档案业务智能化转型的关键切口。场景的内涵可从物理空间、信息系统、行为选择与上下文四个方面加以理解,在人工智能赋能档案业务的视角下,呈现出场景主体、情境和对象的基本要素结构,并通过需求响应和需求创造的动态作用过程,分化为“ + AI"和"AI + ”两类AI赋能模式。总体来看,场景为人工智能在档案业务中的应用提供了整合性的框架,在协调技术能力与业务需求的同时,通过动态演化不断推动应用创新。
摘要:档案数据是支撑数字中国建设的关键生产要素,档案数据要素化已成为档案事业融入国家大数据战略的必然选择。档案数据要素作为档案数据新题域,在理论研究与实践探索方面均面临着一系列困惑障碍,掣肘档案数据要素化进程,亟须加强“冷思考”。结合当前档案数据要素化研究状况与实践进展,总结提炼档案数据要素化的思维惯式,深入剖析档案数据要素化的认知困惑。在此基础上,强化档案数据要素化的理性审思,多维度匡正档案数据要素化的行动路径,激活档案数据要素价值,赋能新质生产力创新发展。
摘要:非物质文化遗产档案资源建设关系文化传承与发展。“人工智能+”时代的到来,既是机遇也是挑战。结合人技关系理论,遵从具身关系、诠释关系、它异关系和背景关系,论文重新审视非遗档案在数字环境中的资源定位,探究剖析非遗档案资源在数字化归集与保存、分类管理、利用传播过程中存在的语境剥离、简化、误读等文化失真困境,提出技术性防范、制度性防范、知识性防范和共创性防范等策略,以期为非遗保护与传承提供智力支持。
摘要:科技名人档案作为记录科研历程和个人成就的关键载体,对于弘扬科学家精神、推动科技创新具有重要作用。论文聚焦科技名人档案的数字叙事化开发,从时空维度、主题维度与情感维度入手,通过结构化叙事实现历史真实与可读性的统一,推动科技名人档案从静态记录走向动态阐释,为科学家精神的传承提供叙事支撑,从而实现科技名人形象解构,更好彰显其档案价值,弘扬科学家精神。
摘要:《公证档案管理办法》是司法部、国家档案局为完善公证档案管理制度,有效保护和利用公证档案而修订的行政规范性文件。本文详细介绍了该办法的修订背景、过程及主要内容,旨在为各公证机构和档案馆开展公证档案管理工作提供指导和参考。
摘要:电子档案“易篡改、难溯源”的特性,使其原始性、凭证性保障面临严峻挑战。论文以“第三方独立部署的电子档案凭证中心”为核心,分析该中心构建的定位与价值,明确其独立于档案信息化系统的运行特点,并针对档案管理机构与档案主管部门两类应用主体,提出差异化部署方案,以期为档案治理体系数字化转型提供思路方法与解决方案。
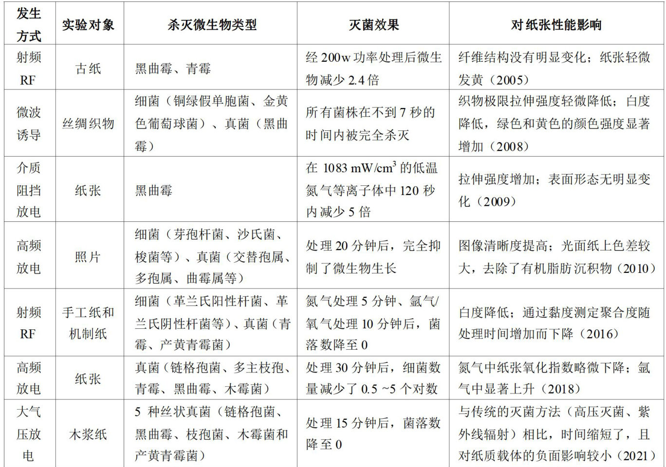
摘要:低温等离子体技术作为一种新兴的档案保护方法,具有非接触、环保和针对性强等优势。论文在阐述其基本原理的基础上,重点介绍了该技术在脱酸、灭菌、清洁及其他应用场景的应用。尽管前景广阔,但是该技术仍面临操作复杂、成本高及长期效果与耐久性研究不足等问题。未来,相关研究应致力于优化工艺、开发多功能设备并加强长期效果评估,以促进其在档案保护中的广泛应用。
在数字化与信息化浪潮的推动下,档案管理正经历从传统模式向数字化、智能化转型的关键阶段。作为区域重要档案的永久保管基地,原有的管理模式在检索效率、数据利用与安全管理方面逐渐显现不足。为提升档案管理效能与服务品质,回应社会对档案信息日益增长的需求,积极引入前沿技术,持续推动业务创新,通过深度整合大语言模型、智能语义解析、数字孪生等新一代信息技术,在智能著录、跨模态检索、数据挖掘与文化传播等多个层面开展
摘要:重大突发事件数字档案建设是一项需要各方联动、协同推进的系统工程,行动者网络理论为多主体协同开展重大突发事件数字档案建设提供了新视角。本文选取东日本大地震数字档案项目为案例,以行动者网络理论为分析框架,剖析该项目协同网络中的行动者结构和转译过程,并基于过程梳理与特征分析,从主体共立、利益联结、行动共振三方面总结其实践经验。
摘要:民国初期,北京电车的开行作为城市现代化的标志性事件,其筹备、初创、建设与正式通车各阶段充满了关键事件与社会争议的交织,如电车开行后市民与军警关于乘车秩序的争议、电车公司内部管理与人事争议,以及电车公司与贫民工厂基金委员会间的条款解读争议等。电车争议的处理过程则体现了民国初期对社会结构转型、国家治理模式、公共利益协调机制的探索。
摘要:全面抗战时期,北平地区日寇统治力量强大,中国共产党充分发挥自身优势,对伪军伪警和北平民众开展了广泛持久的抗日宣传。中共抗日宣传的主要形式包括散发传单、张贴布告、印刷标语及当面宣教等。随着日寇屡次“扫荡”的失利和周边敌后根据地的壮大,中国共产党的宣传攻势在争取伪军伪警反正、团结敌占区同胞、揭露国民党欺骗宣传等方面发挥了积极作用,推动了抗战胜利的早日到来。
北京的冬日,在凛冽的寒风中意外地听到昆虫鸣叫,为寒冷的季节别添一抹清越之音。人们通过饲养蛔蛔、蛐蛐、油葫芦及金钟等鸣虫,逐渐构建起以“虫鸣”为特色的独特城市景观。在唐宋时期,鸣虫文化逐渐从民间雅趣演变为宫廷文化的一部分。至明清时期,饲养鸣虫成为人们竞相追捧的风尚,尤其是京师地区对此文化的推崇更是达到顶峰。昆虫鸣唱本属生物声学现象,既用于同种求偶,也服务于跨种警示。其声或低吟浅唱,或缠绵悠长,或
什刹海地区地处皇城西北隅,经金、元、明三代营建,至清代形成“皇家苑囿与市井场所交融”的独特格局:既有王府别苑、御用码头等皇家设施,又聚集商铺茶棚与平民居所,成为连接宫廷与民间的关键空间。其管理体系随清代行政制度演变逐步完善,呈现“皇家机构主导、地方部门协同、动态调整适配"的特征。本文综合中国第一历史档案馆馆藏档案及相关文献资料,梳理清代什刹海地区管理机构、运作机制等,并揭示其管理模式的历史逻辑。
平谷档案馆提前完成科技、照片档案鉴定工作近年来,各单位办展室、出宣传册等活动增多,前来档案馆查阅档案较为频繁。为便于查档利用,对馆藏全部科技、照片档案提前进行了鉴定。此次鉴定的科技档案共涉及6个全宗,其中案卷级4632卷、文件级14134件;照片档案共涉及74个全宗,共计26389件。目前,科技、照片拟延期开放档案已通过平谷区档案局审批,开放档案目录已同步到档案馆查档系统。(崔月红) 东城区档案
《北京档案》杂志1984年创刊,由北京市档案馆主管、北京市档案事业发展中心主办。本刊以宣传北京地区档案事业发展为己任,及时关注首都档案工作的新形势新要求,报道档案工作的研究成果、学术动态和成功经验。同时,为满足社会各界读者的需求,本刊倾心制作档案文化版块,以档案史料为线索,以历史人物、事件为基点,解读历史变迁,弘扬档案文化,突出首都特色,以独特的档案视角找寻鲜为人知的史实真相。本刊插图精美,版式新
20世纪初期的王府井大街