摘要:写作是写作者面对写作任务而进行的复杂思维过程和所形成的思维结果。作文教学的专业性体现在观念、理念、知识、策略、方法、技能等方面,教会学生将复杂的作文题目(写作任务)分解开来,简单化一个个可以操作的步骤和程序。在思辨类作文中,找到这些核心概念及其含义进行概念澄清并进行它们之间或者内部、外部关系的比较、分析、推理是思辨能力的重要表现,也是作者开展思辨比较可靠而便捷的路径。作文评价是一个基于特定价值观和文本证据的复杂主客观判断过程。我国的作文评价可以在通用文体指标的基础上,进行实用类和文学类两个大类别作文特征的分别描述,接下来面向各种具体文体类型进行科学、合理的表现性指标研发和循证实践。
摘要:从整体架构到深度剖析,再到互文比较的创造探究,文本联读为学生的高阶思维培养提供了一条清晰的路径。这一路径遵循从整体到局部、再从分析到创造的认知发展规律,使思维训练环环相扣、逐步深化。整体的任务框架于关联中建立了系统性思维,帮助学生形成对文本群的整体把握;深度的文本细读则在关键字句处磨砺了学生的批判性思维,引导其从表层理解走向理性评判;而互文比较探究则激发了创造性思维,为思考注入了灵魂。这三者层层递进,相互支撑,共同构成了一个有机的思维培养体系,真正让语文课堂成为学生智慧生长、精神丰盈的沃土。
摘要:民国时期,是中国社会发展进程中一段充满变革与动荡的特殊时期。尽管当时面临着复杂且艰难的时代困境,我国的教育事业却并未停滞不前。相反,它在重重困境中稳步前行,坚定不移地朝着现代化的方向迈进,为推动中国社会的发展与进步发挥了不可替代的重要作用,也为后世留下了诸多值得深思与借鉴的宝贵启示。
摘要:语文是学习母语的课程,语文教学要注重培养学生的语感,语感是半意识的言语能力,生成语感的重要心理机制是内隐学习。内隐学习就是无意识地获得刺激环境中复杂知识的过程。汉语言注重直觉语感,课程标准要求培养语感,因而,语文老师要应用内隐学习理论指导学生训练语感。内隐学习视域下的语感教学策略为:诵读涵泳,激发语感;揣摩品味,发展语感;体验感悟,增强语感;迁移运用,提升语感。
摘要:高中语文实施项目式教学有利于发挥学生的主体性,在实践中发展学生的核心素养,并对高中语文教师的能力提出了更高要求。本文基于多个高中语文项目式教学实践案例,跟踪分析教师的教学行为和参与方式,明确学生的主体地位和教师在教学中的引导者角色,并从策划、管理、评估三个方面来梳理高中语文项目式教学实施过程,为高中语文教师提供更多可资借鉴的实施方法和评估标准。
摘要:自新课程新教材实施以来,情境创设成为一线教师必须直面和解决的问题。精准把握高中语文情境任务创设的内涵、原则与实施路径,是落实课标理念、高效培养学生语文素养的核心所在。高中语文情境创设要坚持真实性、实践性、层递性原则,从单篇文本教学、对比教学和群文教学三个路径进行情境创设,多维度培养学生的语文核心素养。
摘要:新课标视域下,小学生阅读品鉴力的培养是促进语文核心素养全面发展的重要途径。本文就目前小学语文阅读教学过程中品鉴力培养存在的误区,如技术化倾向、标准答案禁锢思维发散以及活动形式化严重等进行分析,提出以核心素养培育为导向的目标设定、以满足学生多元需求为目标的材料选择、创新教学方法以激发学生品鉴兴趣等策略,以及课堂教学的实践、课外阅读的拓展等实践路径,旨在促进小学生语文阅读品鉴力提升,促进其核心素养全面发展。
摘要:《荷塘月色》作为朱自清的散文名篇,围绕文中写景段落的语言、结构、意境,以及作品的情感主旨等方面内容,研究者都做过尤为细致的研究。本文试图以作者“不宁静”背后的多重细节作为理解文本的切入点,从诗意建构的方式、叙述线索的梳理、独特的文本样式三个角度来重新解读这篇意蕴丰富的文章,从而探析作者夏夜出游时完成的生命超越。
摘要:《峨日朵雪峰之侧》有其独特的艺术魅力,将写实的高原景观与诗人个体强劲的生命力量融为一体。在意象的选择上,以“雪峰”为核心,以构造的高原地理空间作为诗歌抒情的对象或背景;在语言的加工上,借助修辞技巧、诗歌分行与表达方式的反差承载情感张力;本诗写于两个相隔甚久的年份,是诗人个体和时代历史的双重见证。
摘要:《猫》中罕见地出现了五个转折句相连而成的多重转折句组。对这个转折句组的分析发现,“我”对第三只猫的印象由“不好看”“不活泼”发展至“懒惰”,情感也由早期的“不喜欢”发展至后期的“讨厌”,并最终引发了在“芙蓉鸟”事件中对这只猫的“冤枉”和暴打,从而导致其死亡的悲剧。通过把情感的发展转变历程隐藏于结构复杂的转折句组中,作者不仅反思了人与动物关系中偏见的危害,还提醒人们要警惕偏见自身的演化升级。
摘要:小说《孔乙己》中的道具不仅是时代的镜像折射,也是作者思想的具象表达,文章聚焦咸亨酒店里的几个主要道具,从空间链、服饰链、价值链三个维度解析其象征意义,并据此进行教学设计,阐明这些道具对理解文本、反思社会的教学价值。
摘要:李贺的《李凭箜篌引》以瑰丽诡谪的意象构建了独特的诗歌世界,以往研究多聚焦于艺术手法与音乐描写,本文引入心理学视角,结合李贺的生平经历,揭示诗歌背后潜藏的心理机制,为理解这首诗的深层主题提供新的路径。
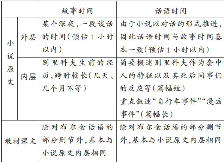
摘要:《装在套子里的人》具有叠套叙事的特点,在叙事交流、叙事时间、叙事空间、人物话语等方面呈现出独特的审美意蕴。新教材收录该文时沿用旧教材的删改原则,也造成了一些主要问题:其一,叙事交流层的剥离割裂;其二,叙事时间层的参差异变;其三,叙事空间层的隐匿消蚀;其四,人物话语层的审美转向。在一线教学中,教师可以引入叙事学理论,通过原文与课文互涉的方式,体悟契诃夫的叙事匠心,留住文本的“原汁原味”。
摘要:基于UbD理论的单元学习资源设计,以统编高中语文选必上第二单元为例进行探讨。运用UbD的“逆向设计”原理确立“立身处世之道”为核心大概念,深度整合儒、墨、道三家的思想观点与表达艺术;以预期的深度理解和迁移应用能力为目标,设计表现性任务,创设模拟联合国发言等具有现实情境性的任务;指向目标达成的学习体验序列。围绕大概念和终极目标,通过结构化问题链驱动深度理解和批判性思维发展;以评估量表持续评价学习成效,关注思维品质与文化理解力的提升。
摘要:AI的高速迭代发展,使得技术与教学融合,大力促进职业素养和人文素养的双螺旋提升,为学生职业发展奠定坚实基础。AI赋能智“评”,构建“智”趣课堂,制作数“智”知识库和资源,搭建更优质的学习平台。基于此,文章首先阐述“智”趣课堂的内涵与价值,然后围绕“智”趣课堂,研究以AI赋能语文教学创新发展的内在机理与实践探索,旨在推动中职语文教学高质量发展。
摘要:核心素养培育要求将思辨能力定位为高中语文教学中的重要目标之一,在实际教学过程中,高中语文课堂教学的思辨能力培养存在重结论轻过程、重记忆轻探究的问题。为解决这一问题,引入项目式任务,强调过程性探究与综合性实践的教学方式,有效激发学生的主体参与意识,进而提升他们的逻辑思维与批判性思考水平。本文就基于项自式任务教学实践,分析高中语文教学中思辨能力培养的必要性,提出“问题导向驱动、对比阅读建构、辩证探究表达”三项教学策略,为优化高中语文课堂教学质量、落实核心素养培育目标提供理论支撑与实践示范。
摘要:“三维联动”是一种以学生为中心的教学方法体系,强调在教学、学习过程中渗透评价反馈,实现以目标为统筹的教学评一致。“文学阅读与创意表达”任务群是新课标下初中语文课程教学的重要板块,也是教师教学改革的航向标。本文基于统编版初中语文七年级下册第三单元教学内容,详细分析了“三维联动”教学策略在“文学阅读与创意表达”任务群中实施的框架,充分肯定了该任务群对初中语文教学改革的指示作用,以及“三维联动”教学策略对串联初中语文课堂教学体系的有效支持。
摘要:本文聚焦于数字技术在小学语文大单元教学中的创新应用,以统编版二年级下册“世界之初”单元为具体研究案例。通过一个完整大单元教学实践,系统性地探索了信息技术在教学中的应用方式、实施细节与最终效果。论文详细论述了如何利用微课、互动课件(如希沃白板)、AI辅助工具、VR/AR设备、线上数字博物馆以及生成式人工智能(如“文心一言")等多样化的数字技术,构建一个“资源整合-情境创设-互动生成-评价反馈”四位一体的数字化教学闭环。实践研究发现,数字技术的合理与深度运用,能极为有效地整合跨媒介教学资源、创设高度沉浸的学习情境、增强师生与生生之间的多维互动,并实现教学评的精准一体化。
摘要:高考作文本质是待解之“题”,其终极价值在于测量学生构建逻辑体系的能力。以2025年全国Ⅰ卷及上海卷为例,全国I卷借文学意象构建精神升华逻辑,上海卷用概念三角设思辨命题。高考作文命题呈现多元系统建构的逻辑化转型轨迹;审题需经历概念界定、判断明晰、推理展开的逻辑过程;解题可通过逻辑追问驱动论证。这种逻辑化转型为考生提供清晰思维路径,助力培养学生独立思辨能力。
摘要:本文通过对2021-2025年全国32套高考卷文言文试题进行统计与分析,总结出选材组织趋向多元、题型设计凸显开放、考查内容聚焦思辨的命题趋势。基于此,提出素养导向的文言文教学路径:强化文本联结,培养综合意识;创设具体情境,实现迁移运用;发展批判思维,涵养学科素养。
摘要:2025年高考全国I卷文言文试题,选文兼顾经典性与文化传承性,注重语文基础、课内知识迁移与综合思维的考查。语文基础知识与能力薄弱、综合思维能力欠缺是考生答题存在的主要问题。这与单一且模式化的教学、畏难情绪有密切关联。可以通过运用文字学知识,帮助学生养成解决文言文学习障碍的能力,实现由“记字形、背字义”到“懂原理、悟文化”的转变,助力学生提升文言文综合素养。
摘要:综观2025年“整本书阅读”中考命题,命题正实现从零散知识考查向核心素养立意、从单一理解向整合运用与高阶思维培养的双重转变,其发展脉络清晰可见:命题结构上,呈现独立板块、融合应用、整合阅读三类模式,凸显了“整体性”考查的核心转向;考查内容上,聚焦文体特质、阅读价值及核心阅读策略的运用;命题形式上,简答论述为主,选择填空锐减,比较分析与情境任务显著增加,推动理解性、批判性与迁移性阅读能力的考查。上述趋势启示命题者与教师,未来需进一步重视整合考查、关注阅读策略、强化高阶思维,以研制更具效度的试题,深化教学改革。
摘要:当前的初中语文教学中,教师对培养初中生创意表达能力的重视程度普遍不够、评价体系缺失、教学的方式较为单一,学生缺乏可实践的平台、思维较为固化、媒介运用能力不足,导致表达的形式千篇一律。基于这样的现状,笔者认为通过构建多元化评价体系、设计真实性评价任务、注重过程性表现评价、利用数字化支持评价等方式,可以丰富学生创意表达的表现性评价形式,满足学生对评价多样性的需求,创意表达能力的表现性评价也更具科学性和个性化。实践表明该评价体系更能激发学生的创意表达潜能,更能有效提升学生的创意表达能力。
摘要:“考查视点”的提出为教师预设学生审题立意方面的问题提供了理论依据,同时也为学生具体的立意水平提升创造了新的路径。本文结合当下高考作文命题的基本趋势与学生常见的审题误区,借助“学生视点”"材料视点”“考查视点”建构具体化、序列化的审题立意策略,助力学生审题思维的系统化、理性化,进而实现学生写作素养的提升。
摘要:初中作文评语的情感教育价值一直没有引起教师的重视。本文针对当下初中生作文情感表达、作文评语中存在的问题展开剖析,重点论述教师通过作文评语唤醒学生内在情感需求,诱发情感认知的动力,进而提升情感表达力。提出以作文评语为抓手教会学生关注内心感受,挖掘情感细节,恰当抒发情感,切实提高自身写作水平,从而达到“以文育心”的目的。
摘要:针对高三学生议论文写作中普遍存在的“论证缺失”问题,本研究基于“教学评一致性”理论,以《论证之有效论据》教学为例,探索建构写作必备知识的有效路径。课例以表现性任务“自主建构评价量表”为核心,引导学生在分析、比较语例的过程中,归纳并运用论据必备知识。“问题导向一量表建构—评改一体”的教学路径,不仅提升了学生的论证素养,也为建构以核心素养导向的写作必备知识提供了可推广的实践路径。
摘要:“香菱学诗”是《红楼梦》中的重要情节之一,备受读者关注,也对高中写作教学有多方面的启示。从香菱学诗的整个过程来看,高中写作教学首先是要学生掌握一定的写作知识,注意立意与斟酌题目;注重学生的阅读积累,尤其要阅读与写作任务有关的典范材料,从中给学生提供写作策略;要培养学生的阅读兴趣以及写作的意志力,以阅读滋养写作;平时语文教学注意读写结合,让读写结合成为高中语文教学的重要策略。
摘要:“跨媒介阅读与交流”学习任务群旨在提高学生跨媒介分享与交流的能力,提升学生媒介素养,形成求真求实的态度。基于此学习任务群,本课程以个人体验情境、学科认知情境、社会生活情境三类情境贯穿教学过程,以读、析、写、跨媒介等多元任务设置,推动学生思维认知和能力提升阶梯式发展,落实“提升媒介素养"这一教学目标。
摘要:语文学科实践是指具有语文学科意蕴的实践,即学习共同体基于语文核心素养发展,在复杂学习情境中积极主动地学习语文知识、技能、方法与观念,通过高阶思维参与,整合心理过程与语言技能,解决人类生活情境中真实语言应用问题的一套典型做法。语文学科实践,直指学生语文核心素养的发展,借助以学习逻辑整合的结构化知识,呈现为“教—学—评”统一的学习进程。语文学科实践对推动语文学习目标从应对考试转向素养培育、助力学习方式从坐而论道走向知行合一、促进教学主体从教师中心转向学生中心具有重要意义。语文学科实践的落地,需要立足对语文大概念的理解,设计学习任务;依据学习任务需要,结构化学习资源;选用多种学习方法,实现认知的螺旋进阶;基于有效证据,提升评价效能。
摘要:经典定篇阅读教学始终是语文课程的核心内容。以《藤野先生》为例,梳理其在教材中从思想启蒙、工具训练向素养实践的功能嬗变,探究经典定篇的教学价值转向,在于深化文化理解、强化读写融合、形成结构化知识以发展核心素养。在任务群视域下探寻经典定篇教学价值的实现路径,即立足单元把握重点,任务前置自主预学;聚焦问题深度对话,任务驱动读写融合;群文联结知识结构,活动助推能力进阶,实现从单篇学习到素养培育的跃升,为经典定篇的教学转型提供实践范式。
一、来稿要求有原创性,思想新颖、观点鲜明、文字精练,论证严谨,符合学术规范。 二、凡在本刊发表的文章作者文责自负,重复率不得超过 15% 。如发现有剽窃、抄袭或一稿多投者,本刊将对其发表遣责声明,并列人学术行为不端者名单。 三、凡被本刊录用的文章,作者须签定《论文著作权许可使用协议》,方可正式发表。 四、来稿全文要求6000字以上,长文一般不超过15000字。来稿时请将作者姓名、年龄、所在单位、职